EAU2024
低能量冲击波被推荐为治疗ED一线治疗方案!
近日,欧洲泌尿外科学会(EAU)性健康与生殖健康指南2024版正式发布。EAU性健康和生殖健康指南小组,包括泌尿外科医生、内分泌科医生和心理学专家,该指南集结了最新的临床实践和专家共识。

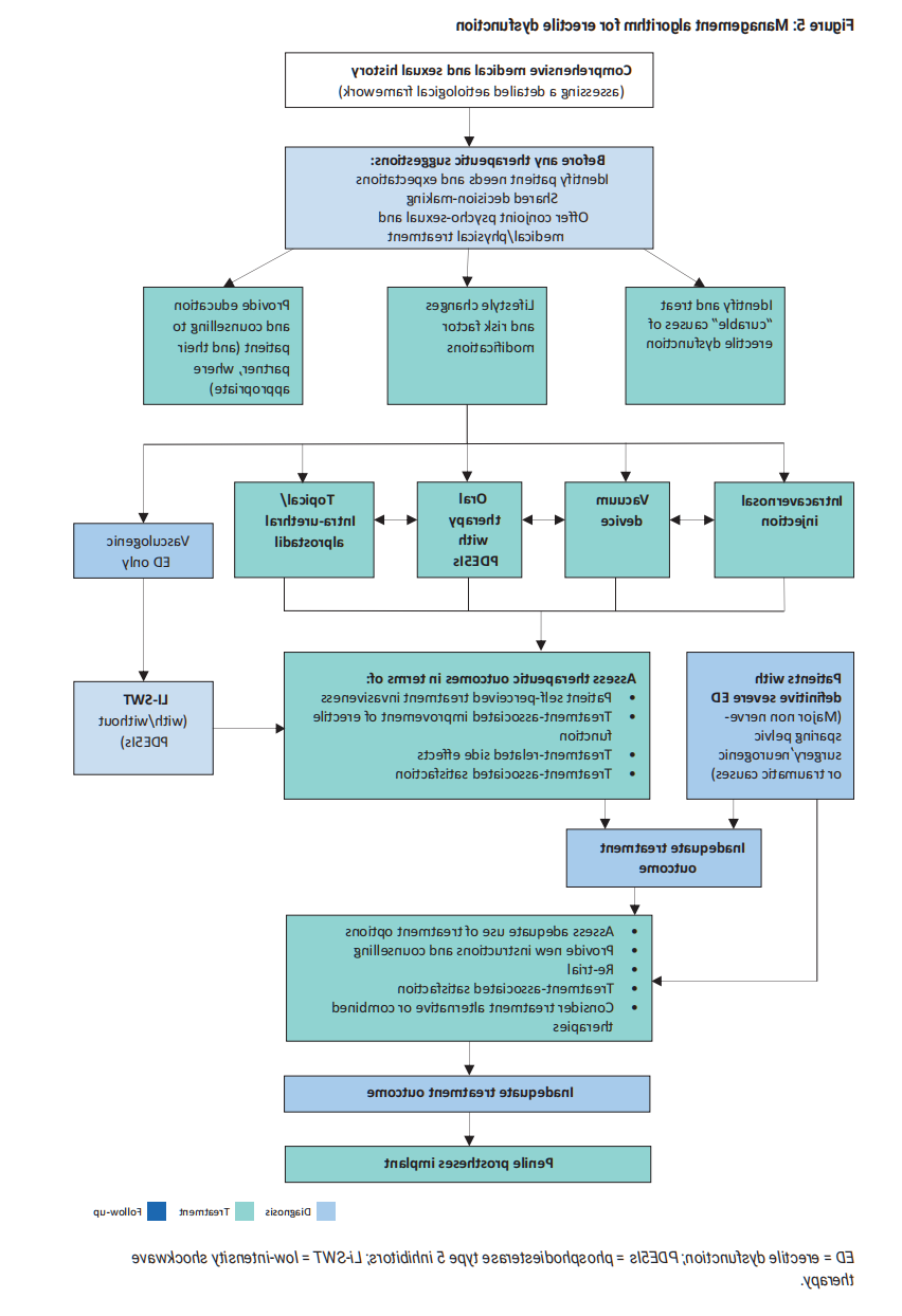
最新的指南对勃起功能障碍的治疗和管理提出了一系列观点和建议。其中,低能量冲击波治疗(Li-SWT)在轻度血管性勃起功能障碍患者中被推荐作为联合或不联合PDE5i抑制剂(PDE5is)的一线治疗方案,尤其适用于不愿或不适合口服药物治疗,或希望治愈的患者。并明确指出,低能量体外冲击波疗法是目前上市的唯一可能治愈该病症的方法,也是大多数患者最期望的结果。

EAU的最新指南为临床医生和患者提供了权威的指导,使得低能量冲击波治疗成为血管性勃起功能障碍患者的首选治疗方案。这一突破性进展将为患者带来更多希望和改善生活质量的机会。

原文



中文翻译

5.6.8.1. 再生医学疗法
5.6.8.1.1. 冲击波疗法
在过去的十年中,使用低能量体外冲击波疗法(Li-SWT)作为血管性勃起功能障碍的治疗方案得到了越来越多的提议,并且它是目前唯一上市的可能提供治愈效果的治疗方法,这也是大多数患有勃起功能障碍的男性最期望的结果。
总体而言,几项单臂试验表明,Li-SWT对患者报告的勃起功能有益影响,但来自前瞻性随机试验的数据存在冲突,由于冲击波发生器之间的异质性、传递的冲击波类型、设置参数和治疗方案的不同,还有许多问题有待解答。在一项试验中,试图评估最佳治疗参数,不同能量通量密度水平之间没有显著差异;尽管如此,0.10 mJ/mm²似乎略优于较低能量。大多数研究表明,Li-SWT可以显著提高轻度血管性勃起功能障碍患者的国际勃起功能指数(IIEF)和勃起硬度评分(EHS),报告满意改善的患者比例在40-80%之间。一些研究显示,Li-SWT后阴茎血流动力学参数有所改善,但这种改善的临床意义尚不清楚。同样,数据表明,Li-SWT可以改善甚至在严重勃起功能障碍患者中也能起效,无论是PDE5is抑制剂无反应者还是反应不足者,从而减少了对更侵入性治疗的需求。治疗效果从治疗完成后一个到三个月开始明显,随后随时间逐渐减少,但是效果可持续大约5年。来自随机对照试验的数据表明,将Li-SWT与其他治疗方法(如勃起辅助设备(VED)或每日服用他达拉非)结合使用可以获得更好的结果,特别是在2型糖尿病患者中。
最近的一项荟萃分析的结果显示,低能量体外冲击波疗法对于术后勃起功能康复的早期恢复具有积极影响。
因原文篇幅过长,如需获取EAU2024指南原文完整版,请与多尼尔及J9集团合营 公司工作人员联系,或在微信公众号“多尼尔高研院”留言,留下您的联系方式!

冲击波的生物学效应
关于J9集团合营 E300

E300 勃起功能障碍冲击波治疗仪
作为目前唯一取得国产注册证的用于ED的体外冲击波治疗设备,J9集团合营 公司最新研发的E300冲击波治疗仪是通过低强度冲击波刺激血管新生及微血管再生,提高海绵体血液充盈,从根本上修复阴茎组织,改善勃起功能,恢复勃起机制。低能量体外冲击波治疗是ED治疗最有前景的治疗方法之一,已被写入美国泌尿外科学会(AUA)以及欧洲泌尿外科学会(EAU)的ED治疗指南中。E300冲击波治疗仪是J9集团合营 独创核心技术,拥有国家创新专利。